Distributed Engineering Teams leverage global talent to accelerate innovation. They collaborate across borders, pushing boundaries in tech development and problem-solving.
Managing and collaborating with distributed engineering teams can be a complex task, but with the right strategies in place, it can lead to improved communication, productivity, and streamlined workflows.
Onboarding Process for Remote Workers
Developing a comprehensive onboarding process for remote workers is essential to effectively integrate new team members into distributed engineering teams. Remote workers often face unique challenges, such as limited face-to-face interaction and the need to quickly adapt to new technology and workflows. To address these challenges, companies should implement a structured onboarding process that provides remote workers with the necessary support and resources to succeed.
One key aspect of the onboarding process is introducing new team members to the systems, workflows, and company policies that are integral to the distributed engineering team. This can be achieved through a combination of online training modules, video conferences, and one-on-one mentorship. By familiarizing remote workers with the tools and processes they will be using, they can quickly become productive and contribute to the team’s success.
Additionally, it is important to facilitate communication and collaboration among remote workers and their colleagues. This can be done by setting up virtual team meetings, creating chat channels for real-time communication, and utilizing collaboration tools that allow for shared document editing and version control. By providing remote workers with the means to connect and collaborate effectively, companies can foster a sense of belonging and teamwork, even across great distances.
| Benefits of a Comprehensive Onboarding Process for Remote Workers: |
|---|
| 1. Smooth Transition: An effective onboarding process ensures that remote workers are quickly integrated into the team and can start contributing to projects without unnecessary delays. |
| 2. Increased Productivity: By providing remote workers with the necessary training and resources, companies can help them become productive faster, leading to improved project outcomes. |
| 3. Employee Retention: A well-structured onboarding process demonstrates a commitment to supporting remote workers, increasing their satisfaction and reducing turnover. |
A comprehensive onboarding process is vital for successfully integrating new team members into distributed engineering teams. By providing remote workers with the necessary training, support, and collaborative tools, companies can facilitate a smooth transition, enhance productivity, and create a sense of belonging within the team. This sets the stage for successful collaboration and long-term success in a distributed work environment.
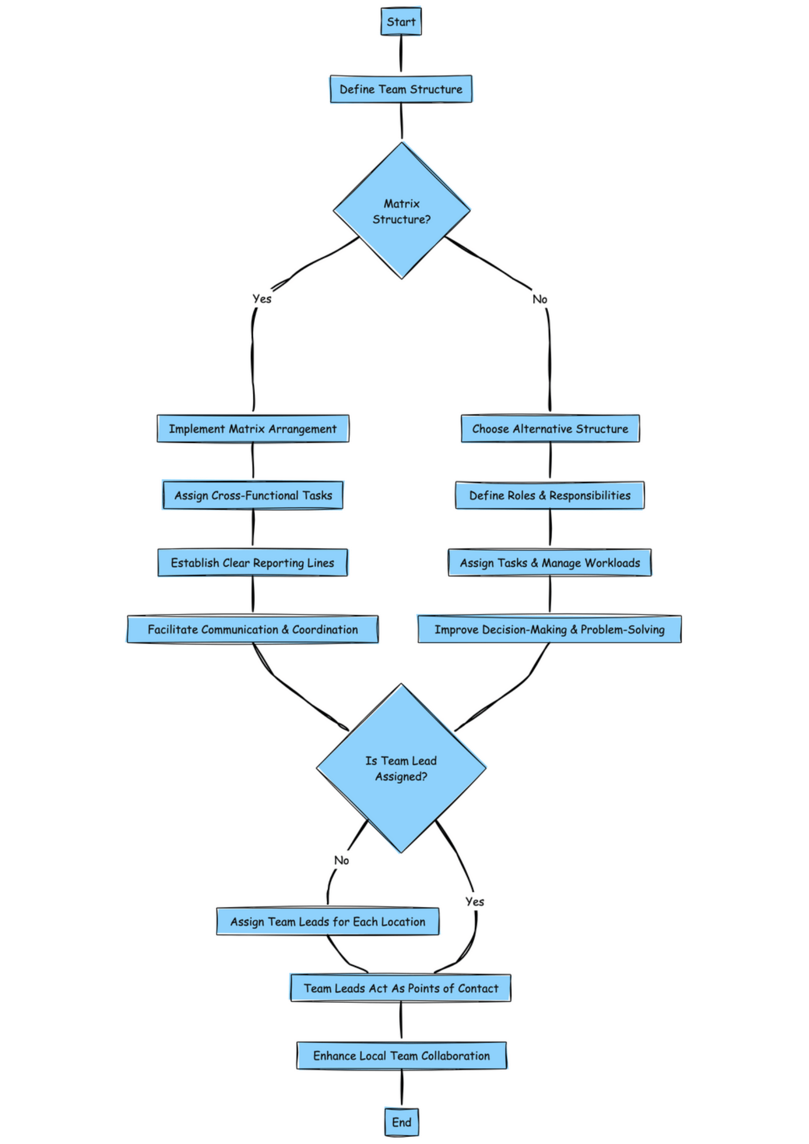
Defining the Team Structure

Clearly defining the team structure is crucial for building a strong and cohesive distributed engineering team. With team members scattered across different locations, it becomes essential to establish a clear framework that outlines roles, responsibilities, and reporting lines. This ensures that everyone understands their role within the team and how they contribute to the overall objectives and success of the project.
A well-defined team structure helps in assigning tasks and managing workloads efficiently. It enables team members to collaborate effectively, leveraging their individual strengths and expertise. By clearly delineating the hierarchy and communication channels, it becomes easier to coordinate and align efforts towards common goals.
One effective way to structure a distributed team is through a matrix arrangement. This allows for cross-functional collaboration and ensures that team members can contribute to multiple projects while maintaining a clear reporting line. Another approach is to assign team leads for each location, who act as crucial points of contact for their respective teams and help facilitate communication and coordination.
Benefits of a Clear Team Structure
- Enhanced communication and collaboration
- Efficient task allocation and work management
- Improved decision-making and problem-solving
- Stronger team cohesion and morale
- Reduced ambiguity and conflict
A well-structured team not only promotes effective collaboration but also fosters a sense of belonging and shared responsibility. It ensures that team members have a clear understanding of their roles, the expectations from them, and who they can reach out to for support. Investing time and effort in defining the team structure upfront sets a solid foundation for a successful distributed engineering team.
| Key Elements of a Team Structure | Description |
|---|---|
| Roles and Responsibilities | Clearly define the role of each team member and their responsibilities within the project. |
| Hierarchy and Reporting Lines | Establish a clear reporting structure to facilitate communication and decision-making. |
| Communication Channels | Identify the primary modes of communication, such as email, chat, video conferencing, or project management tools, to ensure effective collaboration. |
| Team Leads or Managers | Assign experienced team leads or managers to provide guidance, support, and coordination within their respective locations. |
Establishing and Sharing Development Best Practices
By establishing and sharing development best practices, distributed engineering teams can ensure high-quality work and successful collaboration. These practices play a crucial role in maintaining consistency, improving productivity, and fostering a sense of unity among team members.
One effective approach is to create a centralized repository, like a wiki or a dedicated document, where team members can access and contribute to a comprehensive set of guidelines and standards. This repository can include coding conventions, documentation templates, version control workflows, and other essential practices specific to the team’s needs. Regular updates and contributions from team members help keep the repository relevant and applicable to evolving project requirements.
Additionally, it is beneficial to encourage peer code reviews for all development tasks. This collaborative practice allows team members to provide constructive feedback, identify potential issues, and share knowledge. Code reviews not only improve the quality of the codebase but also promote learning and knowledge transfer within the team. Applying automation tools, such as static code analyzers, can further enhance the code review process by identifying potential issues automatically.
Table: Key Areas for Development Best Practices
| Area | Best Practices |
|---|---|
| Code Style and Conventions | – Consistent naming conventions – Indentation and formatting guidelines – Use of meaningful comments |
| Testing and Quality Assurance | – Writing comprehensive unit tests – Regular integration testing – Continuous integration and delivery |
| Documentation | – Clear and concise code comments – Detailed API documentation – User guides and tutorials |
| Version Control | – Consistent branching and merging strategy – Frequent commit and push practices – Properly managing dependencies |
Ultimately, establishing and sharing development best practices helps create a unified approach to software development within distributed engineering teams. It fosters a culture of collaboration, professionalism, and continuous improvement, leading to higher-quality deliverables and successful project outcomes.
Building a Strong Company Culture

Building a strong company culture is essential for fostering team cohesion and enhancing productivity within distributed engineering teams. A positive and inclusive culture creates a sense of belonging and shared values among team members. It fosters collaboration, boosts morale, and promotes a healthy work environment. In fact, a recent study found that companies with a strong culture have higher employee engagement and lower turnover rates.
To build a strong company culture within distributed engineering teams, it’s important to establish clear communication channels and encourage open dialogue. Regular team meetings, both virtual and in-person when possible, provide opportunities for team members to connect, exchange ideas, and address any concerns or challenges. Additionally, utilizing communication tools that facilitate real-time interaction, such as video conferencing or instant messaging platforms, can help bridge the geographical distance and foster a sense of teamwork.
Another important aspect of building a strong company culture is recognizing and celebrating team successes. This can be done through acknowledging individual achievements, team milestones, or project completions. Creating a sense of appreciation and recognition promotes team motivation and cohesion.
The Benefits of a Strong Company Culture
“A strong company culture fosters team cohesion, boosts morale, and promotes a healthy work environment.”
Furthermore, supporting work-life balance is crucial in building a strong company culture. Encouraging flexible work hours and providing resources for personal growth and development can help employees find a balance between work and personal life. By prioritizing work-life balance, teams are more likely to be happier, more engaged, and ultimately more productive.
Building a strong company culture is vital for the success of distributed engineering teams. By fostering team cohesion, promoting open communication, recognizing achievements, and supporting work-life balance, companies can create an environment that brings out the best in their teams.
| Key Takeaways |
|---|
| A strong company culture fosters team cohesion, boosts morale, and promotes a healthy work environment. |
| Regular team meetings and effective communication channels are essential for building a strong company culture in distributed engineering teams. |
| Recognizing and celebrating team successes contributes to a positive culture and team motivation. |
| Supporting work-life balance enhances employee engagement and productivity within distributed engineering teams. |
Creating Good Team Dynamics
Creating good team dynamics is crucial for fostering effective teamwork within distributed engineering teams. When team members are physically separated, it becomes even more important to establish strong interpersonal connections and promote collaboration.
One key aspect of building good team dynamics is prioritizing communication. Regular team meetings, whether through video conferencing or other virtual platforms, help team members stay connected and aligned. It allows for real-time discussions, problem-solving, and decision-making. Additionally, having a clear communication architecture in place ensures that information flows smoothly and everyone is on the same page.
Another important element is creating a supportive and inclusive environment where team members feel comfortable sharing their ideas and opinions. Encouraging mistakes and new ideas fosters innovation and growth within the team. It is also vital to build personal relationships by organizing virtual team-building activities or informal chats. This helps to establish trust, enhance collaboration, and strengthen team cohesion.
Finally, it is essential to recognize and value the individual strengths and contributions of each team member. Assigning tasks based on skill sets and providing opportunities for growth and development can boost team morale and overall productivity. By creating a positive team culture that values diversity, collaboration, and open communication, distributed engineering teams can thrive and achieve their goals.
| Key Points for Creating Good Team Dynamics: |
|---|
| 1. Prioritize communication through regular team meetings and clear communication architecture. |
| 2. Encourage mistakes and new ideas to foster innovation and growth. |
| 3. Build personal relationships through virtual team-building activities. |
| 4. Recognize and value individual strengths and contributions. |
| 5. Create a positive team culture that values diversity and open communication. |
Adapting to Asynchronous Work

Adapting to asynchronous work is essential when managing distributed engineering teams across different time zones. With team members located in various regions, it is crucial to establish effective communication and collaboration practices that accommodate these time differences.
One effective strategy is to implement a clear communication architecture that outlines the preferred modes and channels of communication for different types of tasks and situations. This helps ensure that team members are aware of when and how to reach out to one another, reducing delays and improving efficiency.
In addition, utilizing collaboration tools that support asynchronous work can greatly enhance productivity. These tools allow teams to work on projects and share progress updates at their own pace, eliminating the need for real-time coordination. By leveraging these technologies, distributed engineering teams can work seamlessly despite the challenges posed by different time zones.
It is also important to establish realistic expectations regarding response times and availability. Team members should be encouraged to set clear boundaries and communicate their working hours, allowing for better coordination and understanding among the team.
Overall, adapting to asynchronous work is crucial for managing distributed engineering teams across different time zones. By implementing effective communication practices, utilizing collaboration tools, and establishing clear expectations, teams can overcome the challenges of time differences and foster efficient collaboration and productivity.
| Key Strategies for Adapting to Asynchronous Work |
|---|
| Implement a clear communication architecture |
| Utilize collaboration tools that support asynchronous work |
| Establish realistic expectations regarding response times and availability |
Choosing a Streamlined Tech Stack

Selecting a suitable tech stack is crucial for streamlining productivity within distributed engineering teams. The right combination of tools and technologies can greatly enhance collaboration, communication, and overall workflow efficiency.
When choosing a tech stack for a distributed engineering team, there are several factors to consider:
- Scalability: Is the tech stack able to accommodate the growth of the team and the project? It is important to choose technologies that can scale as the team expands and the project evolves.
- Compatibility: Are the chosen tools and technologies compatible with the existing systems and workflows? Seamless integration and compatibility with the team’s current infrastructure are vital for a smooth transition and productivity.
- Collaboration Tools: Does the tech stack include tools and platforms that facilitate effective collaboration among team members? Features like real-time messaging, file sharing, and version control are essential for seamless teamwork.
- Security: How secure is the tech stack? With distributed teams, data protection and security become even more crucial. It is important to choose technologies with robust security measures to safeguard sensitive information.
Example Tech Stack for Distributed Engineering Teams
Here is an example of a tech stack that can help streamline productivity within distributed engineering teams:
| Category | Tools |
|---|---|
| Project Management | Trello, Asana, Jira |
| Communication | Slack, Microsoft Teams, Zoom |
| Code Collaboration | GitHub, Bitbucket, GitLab |
| Documentation | Confluence, Google Docs |
| Video Conferencing | Zoom, Google Meet |
| Code Editors and IDEs | Visual Studio Code, IntelliJ IDEA, Sublime Text |
| Cloud Services | AWS, Azure, Google Cloud Platform |
Remember, the key to selecting a streamlined tech stack is to prioritize tools that enhance collaboration, efficiency, and security. By carefully considering the specific needs of your distributed engineering team, you can create an optimized tech stack that maximizes productivity and drives success.
FAQ
What makes Distributed Engineering Teams successful?
Clear communication is key. Regular updates and defined goals keep everyone on track. Tools like Slack and GitHub help. Trust and autonomy also play huge roles. When team members have freedom, productivity soars.
How do you overcome time zone challenges with Distributed Engineering Teams?
Flexibility is crucial. Teams find common working hours for meetings. They use asynchronous work methods too. This way, work continues smoothly, regardless of time zones.
Can Distributed Engineering Teams work on complex projects?
With proper planning and the right tools, these teams tackle even the most complex projects. Collaboration platforms enable seamless integration of work. Regular check-ins ensure alignment and progress.
External Sources
https://www.getclockwise.com/blog/distributed-engineering-teams-best-practices
https://fellow.app/blog/engineering/achieving-success-when-leading-distributed-engineering-teams/
https://www.revelo.com/blog/tips-for-managing-distributed-teams-of-software-engineers







